B体育网页版
登录
搜索
文明校园
校务公开
学校概况
规划统计
财务信息
招生录取
教育教学
教师管理
学生管理
体育美育
校园安全
信息公开咨询指南
其他信息
桃李芬芳
优秀校友
校友联系
招考信息
高中招生
初中招生
高校招生
对外交流
学生发展
德育活动
学生社团
卫生健康
社会实践
家校共建
优秀学子
教学教研
教学活动
教育科研
教师发展
名师风采
党建工作
B体育网页版-B体育(中国)官方在线登录
校园新闻
通知公告
媒体报道
校报校刊
学校概况
学校简介
主要荣誉
年度盘点
兰州大学寄新校区感谢信,对一中输送优秀生源表达感谢
杨洪涛书记教师节前走访慰问泰安一中教职工
泰安市教科院对泰安一中进行教学视导
中国科学院大学到泰安一中座谈交流
我校与泰山学院共建“党史党建协同创新联盟”暨“双师型教师培训基地”
东华大学优秀生源基地授牌暨合作共建签约仪式在泰安一中隆重举行
中国人民解放军航天工程大学向我校发来喜报
热烈祝贺泰安一中优秀教师 石菁荣获“全国五一劳动奖章”
调整心态,高效备考——陈纪英老师考试心理辅导报告会在泰安一中新校区举行
泰安一中新校区组织“学党史、知党恩、跟党走”观影活动
哈工大(威海)优秀生源基地授牌仪式暨“高校名师面对面”专家报告会在泰安一中隆重举行
“坚定文化自信 传播中国声音”——泰安一中新校区2020级英语演讲大赛成功举行
青春向党,致敬百年—泰安一中新校区举办“春天,送你一首诗”朗诵大赛
新学期新征程,不负春光自奋蹄 ——新校区2020级升旗仪式
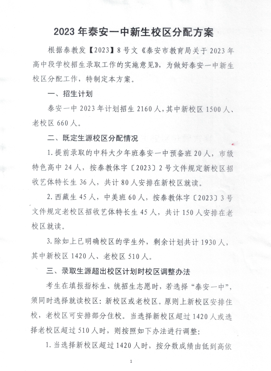
2023泰安一中新生校区分配方案
泰教科院(2023)3号 首课精品课例评选通知
泰教科院(2023)4号 首课教学名师申报通知
泰教科院〔2022〕57号-关于申报泰安市首课教育基地的通知
泰教科院(2022)56号关于开展泰安市首课校本课程建设的通知
国家网络安全宣传周泰安市教育系统活动方案
泰安一中新校区开放日通知
山东省2022年夏季普通高中学业水平合格考试泰安一中新校区考点考场分布
泰安一中新校区校园电话卡使用温馨告知
山东省2021年夏季普通高中学业水平考试泰安一中新校区考点示意图
文明网:泰安一中开展“坚定文化自信 传播中国声音”英语演讲比赛
B体育网页版-B体育(中国)官方在线登录
泰安一中招聘食堂管理人员公告
泰安一中新校区2025年田径运动会规程、报名表
2025-09-05
泰安一中2025级新生军训报到须知
2025-08-23
泰安一中2025级新生报到时间段安排
2025-07-19
泰安一中2025年秋缴费指南
2025-07-19
泰安一中2025级新生报到须知
2025-07-19
泰安一中2025级新生校区分配公告
2025-07-19
招考信息
泰安一中2025级新生军训报到须知
泰安一中2025级新生军训报到须知
泰安一中2025级新生报到时间段安排
泰安一中2025年秋缴费指南
2025年泰安一中新生校区分配方案
2025年泰安一中体育特色项目报名统计表
泰安一中2024级新生校区分配公告
泰安一中2024年特色高中及中科大少年班自主招
2024年泰安一中新生校区分配方案
报考泰安一中温馨提示
泰安一中2024年特色高中及中科大少年班自主招
学生发展
青春向党,致敬百年—泰安一中新校区举办“春天,送你
2022级新生报到感悟合辑
中国科学技术大学向泰安一中发来喜报
教学教研
教务科2024学年工作计划
名师风采
泰安教育:【
泰安教育:【
泰安教育:【
泰安教育:【
泰安教育:【
我校教师石菁
牢记求实创造
涉世或始今日
在路上—与学
桃李芬芳
喜报频传彰显
中流击水 我
中流击水 我
中流击水 我
中流击水 我
中流击水 我
中流击水 我
中流击水 我
中流击水 我
党群工作
泰安一中新一届党委换届全体党员
09-02
泰安一中召开深化“三个能力”提
04-23
对外交流
画中校园
老校区地址:
泰安市青年路117号
新校区地址:
泰安市高新技术开发区南天门大街3367号
联系电话 老校区:
新校区:
邮箱 老校区:
新校区:
版权所有:B体育网页版-B体育(中国)官方在线登录 鲁ICP备13022236号
鲁公网安备:37090202000187号